品牌定位不是口號,而是決定你怎麼被選擇的關鍵。本文透過清潔業、工程業、包棟民宿三個 MI 品牌定位實例,拆解品牌定位如何實際影響成交、信任與長期發展。
前言|為什麼多數人「有品牌定位」,卻還是賣不動?
很多企業都有一句看起來很完整的品牌定位:
「我們重視品質」
「我們提供專業服務」
「我們用心對待每一位客戶」
但問題是
這些話,沒有讓客戶更快選你。
真正有效的品牌定位(MI),不是形容詞堆疊,而是能回答三個現實問題:
-
你到底在幫客戶解決哪一類問題?
-
為什麼這件事非你不可?
-
這個定位,能不能被拿去做網站、簡報、廣告、成交說詞?
以下,我們直接用三個完全不同產業的 MI 品牌定位案例,帶你看清楚:
「好的品牌定位,會讓你少解釋、少比價、少消耗。」
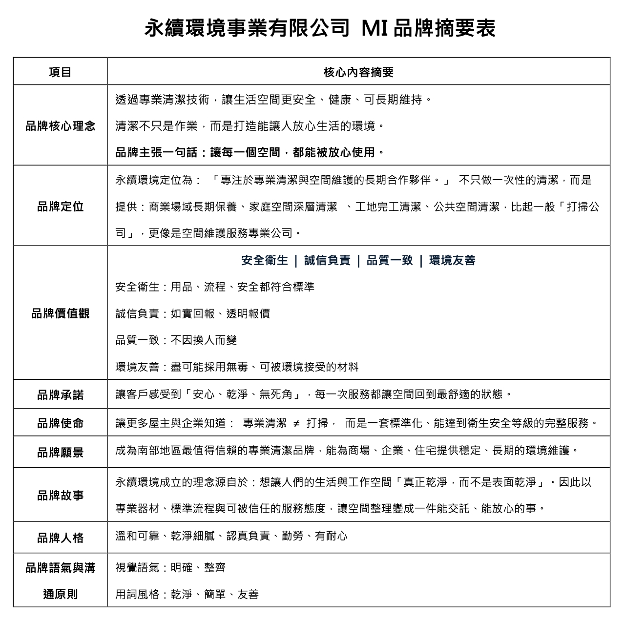
案例一|永續環境事業:把「清潔」從勞務,拉升成「可長期信任的專業服務」
產業背景問題
清潔產業的共同困境是:
-
客戶高度比價
-
認為「誰來都一樣」
-
沒有長期合作意識,只看單次價格
如果品牌定位只停在「我們很乾淨、很用心」,永遠跳不出打掃公司的框架。
MI 核心定位怎麼做?
永續環境的品牌核心理念非常明確:
清潔不是作業,而是讓空間能被放心使用。
他們的品牌定位不是「清潔公司」,而是:
專注於專業清潔與空間維護的長期合作夥伴
這個定位直接改變三件事:
-
客戶期待值:不再是「來掃一下」,而是「交給你處理」
-
服務結構:從單次清潔,轉向商業場域、工地、公共空間的長期維護
-
成交邏輯:不再主打最低價,而是安全、流程、穩定度
這不是文案技巧,而是一套 能被放進官網、簡報、業務說詞的 MI 判斷邏輯

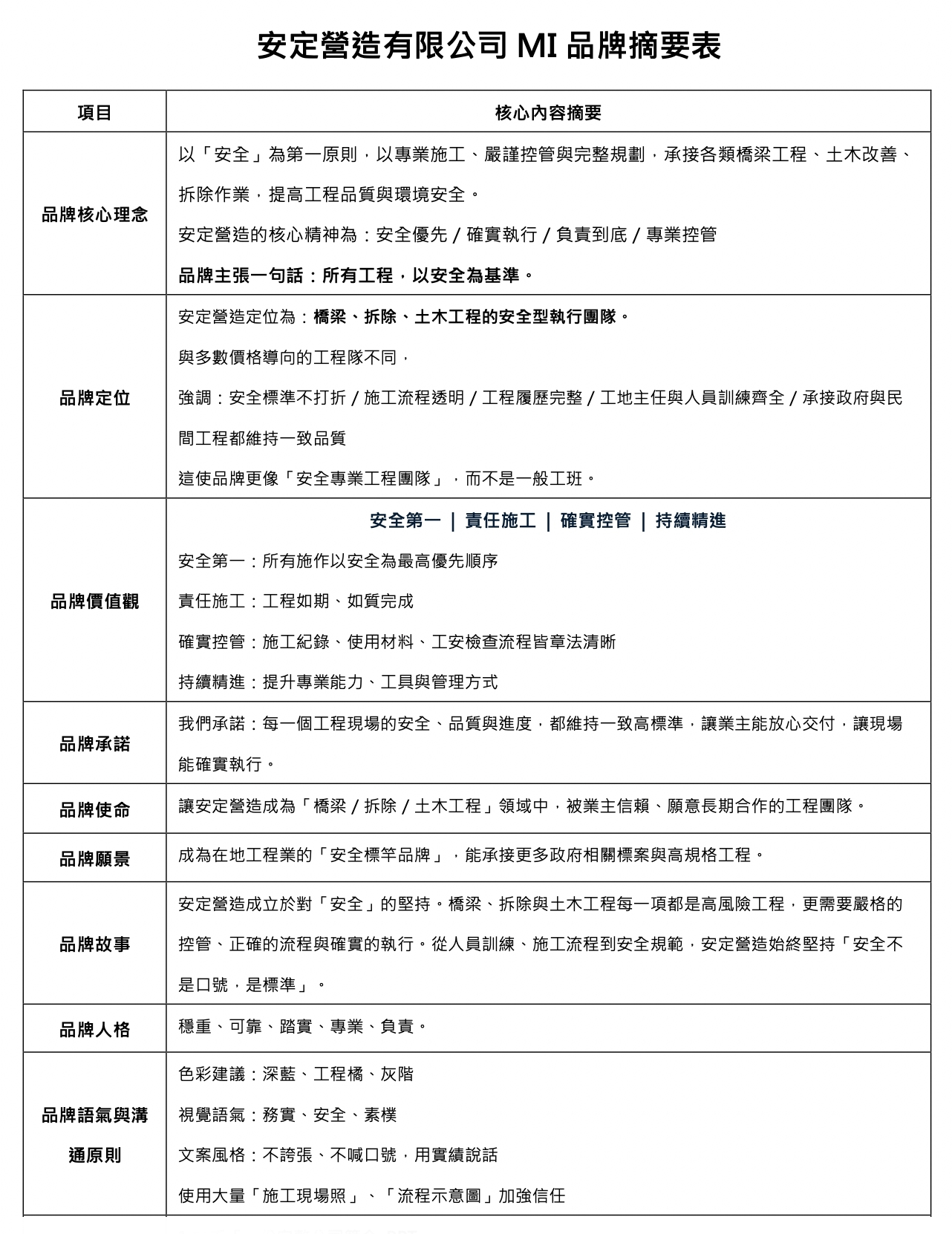
案例二|安定營造:在價格導向市場,用「安全」做出不可取代性
產業背景問題
工程產業最容易掉進兩個陷阱:
-
只剩價格比較
-
老闆不懂差異,只看誰便宜
多數工程公司會說「我們很專業」,但這在高風險產業是完全不夠的。
MI 核心定位怎麼做?
安定營造從一開始就做了一個非常關鍵的取捨:
所有工程,以安全為基準。
他們的品牌定位是:
橋梁、拆除、土木工程的安全型執行團隊
這個 MI 定位讓品牌自然站在:
-
政府標案
-
高規格工程
-
長期合作型業主
而不是價格最低的那一端。
關鍵在於:
安全不是口號,而是一整套可被驗證的執行標準
-
流程透明
-
工程履歷完整
-
人員訓練與紀錄清楚
這樣的品牌定位,讓簡報、投標文件、工程說明全部有一致核心,而不是每次重講一遍「我們很負責」

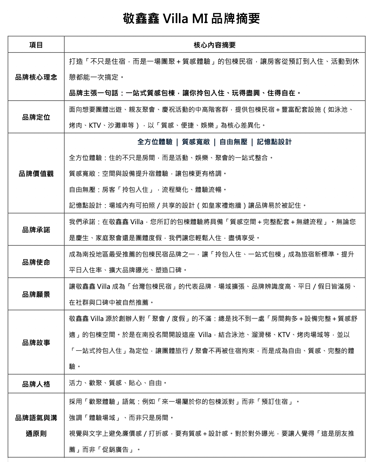
案例三|敬鑫鑫 Villa:從「包棟民宿」升級為「一站式聚會體驗」
產業背景問題
包棟民宿市場競爭極度激烈:
-
設備看起來都差不多
-
價格容易被比
-
客戶記不住品牌,只記得地點
如果品牌定位只停在「房間多、設備齊」,永遠被平台牽著走。
MI 核心定位怎麼做?
敬鑫鑫 Villa 的品牌核心不是住宿,而是:
不只是住宿,而是一場團聚+質感體驗
他們把自己定位為:
一站式質感包棟體驗品牌
這個 MI 直接影響:
-
語言:不是「預訂房間」,而是「來一場包棟聚會」
-
視覺:避免廉價促銷感,強調記憶點與分享感
-
行銷:主打朋友推薦,而不是折扣導向
這讓品牌開始脫離純住宿競爭,轉向「體驗型選擇」,也更有機會提高平日入住率與回訪率

總結|真正有用的品牌定位,會幫你做三件事
從這三個 MI 案例,你會發現一個共通點:
1️⃣ 好的品牌定位,會先幫你「排除不適合的客戶」
不是每個詢問都值得接。
定位清楚,反而會讓留下來的客戶更好成交。
2️⃣ 品牌定位不是寫給自己看的,是寫給「決策者」看的
能不能被用在:
-
官網第一屏
-
業務簡報
-
廣告說詞
-
成交解釋
用不了的定位,就是空話。
3️⃣ MI 是所有品牌行為的「判斷底座」
沒有 MI,設計、行銷、內容都會各做各的。
有 MI,團隊才知道什麼該做、什麼不該做。
定位落地,就需要 一套能讓市場看到、感受到、記住你的方式。
這時候,VI(視覺識別)設計不是裝飾,而是讓你的 MI — 你的核心價值,能夠透過每一個接觸點清楚傳遞給客戶。
這是 大聲平面設計能幫你的地方。
不只是把 LOGO 做好看,而是透過完整的 VI 設計系統,把你的品牌定位變成:
-
每一次接觸都有一致感
-
每一個視覺細節都有記憶點
-
每一次曝光都有辨識性
這樣你不需要一直解釋品牌定位,客戶在接觸視覺時就能感受到你想傳達的核心價值。
在 大聲平面設計的 VI 設計裡,他們把品牌核心抽象的價值轉化成:
✔ 品牌色彩與字體
✔ LOGO 與視覺語言系統
✔ 所有應用(名片、海報、DM、包裝等)的一致性
✔ 在各種媒介上能保持高度辨識與敘述力
讓你不只是「設計好看」,而是能讓 客戶一眼就知道你是誰、你為什麼值得被選擇、你與競爭者的差異在哪裡。
如果你已經對品牌定位有清楚的方向,那 把 MI 變成能被用、能被記住、能被成交的視覺系統就是下一個真正能產生價值的步驟。
👉 這正是大聲平面設計能替你完成的事。




